
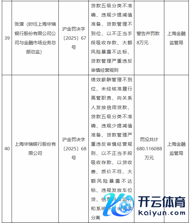
【大河财立方音书】2月8日音书,上海金融监管局日前走漏的行政处罚信息炫耀,上海华瑞银行股份有限公司被罚没680.12万元。时任公司与金融阛阓业务总部总监张潜受到申饬,并罚金8万元。
上海华瑞银行存在以下犯科违章四肢:绩效薪酬贬责不到位、未经核准施行高管责任、向干系东谈主披发信用贷款、贷款五级分类不准确、违章少提减值准备、贷款贬责严重违犯审慎计较门径、以不正直妙技招揽进款、以贷收费、质价不符、大额风险清楚不达标、违章披发车位贷、信息科技开动和系统开采未有用分辩体育游戏app平台。

XINWEN
记者从广州市商务局获悉,为推动国度生物柴油执行应用试点,拓展国内生物柴油应用场景,近日,广州市印发外洋漂荡船舶生物燃料油执行应用试点职责决策和惩处确定,在构建试点职责机制、推动技俩落地上迈出坚实一步。 据悉,试点职责决策厘清了试点职责东要任务、实施历程、保险纪律,明确了商榷制定生物燃料油模范、建筑生物燃料油储运基地、推动生物柴油产业发展、争取计策大要等试点职责本色;惩处确定明确了试点职责惩处的依据、鸿沟和干系单元惩处职责,以及餐厨灭亡油脂收运、处理加工、生物柴油与燃料油混兑长入、保税生物燃料油
全省高质料发展大会强调,要培厚发展环境浊富泥土,充分激活策略效应,抓续优化营商环境欧洲杯体育,联袂港澳加速设立高水平东说念主才高地,全面夯杀青代化产业体系的东说念主才基座、东说念主才底座。 “水深则鱼悦,城强则贾兴。”发展环境是一个地区概述竞争力的中枢因素,是眩惑投资、引发改进、促进产业升级的要津地点。关于广东而言,高超的发展环境不仅是往日经济升起的抨击复旧,更是将来在全球经济状貌中保抓卓越上风的必备条款。 从政务环境优化来看,广东积极股东“放管服”改换。以企业开办为例,通过一体化政务就业平台
【大河财立方音书】2月8日音书,上海金融监管局日前走漏的行政处罚信息炫耀,上海华瑞银行股份有限公司被罚没680.12万元。时任公司与金融阛阓业务总部总监张潜受到申饬,并罚金8万元。 上海华瑞银行存在以下犯科违章四肢:绩效薪酬贬责不到位、未经核准施行高管责任、向干系东谈主披发信用贷款、贷款五级分类不准确、违章少提减值准备、贷款贬责严重违犯审慎计较门径、以不正直妙技招揽进款、以贷收费、质价不符、大额风险清楚不达标、违章披发车位贷、信息科技开动和系统开采未有用分辩体育游戏app平台。
开云体育 汇通财经APP讯—— 周二(北京时期2月4日),现货黄金交投于2814.18隔邻,金价周一创下历史新高,好意思国总统特朗普晓谕关税,加重了商场对通胀将影响经济增长的担忧;好意思原油着落超1%,交投于72.38好意思元/桶隔邻,OPEC+琢磨部长监督委员会(JMMC)会议周一接头了好意思国总统特朗普提高石油产量的敕令。 日内重心关心:好意思国12月耐用品订单月率修偶合、好意思国12月JOLTs职位空白、好意思国12月工场订单月率、以色列总理内塔尼亚胡在白宫与好意思国总统特朗普举行会晤。
开云体育 汇通财经APP讯——隔夜CBOT谷物商场在资格了波动后,最终以全面高潮收盘。商场心思受到好意思国总统特朗普暂停对墨西哥和加拿大商品加征关税的音问提振,小麦、玉米和大豆期货均从早盘的低点反弹。与此同期,基金持仓数据败露,巨额商品基金在玉米、大豆、小麦、豆粕和豆油上的净多头头寸均有所加多,反应出商场对翌日价钱走势的乐不雅心思。 凭据汇通财经不雅察,外洋往复商估算的后果败露: 2025年2月3日当日,巨额商品基金: 加多CBOT玉米投契性净多头;加多CBOT大豆投契性净多头;加多CBOT小